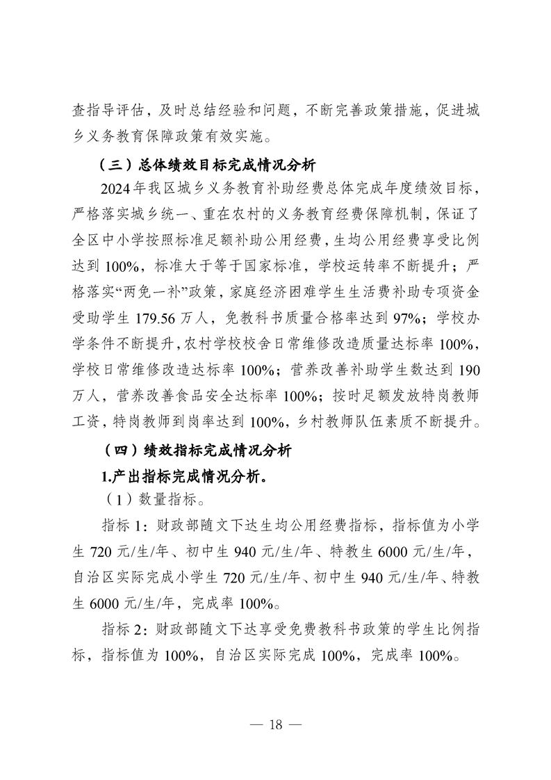
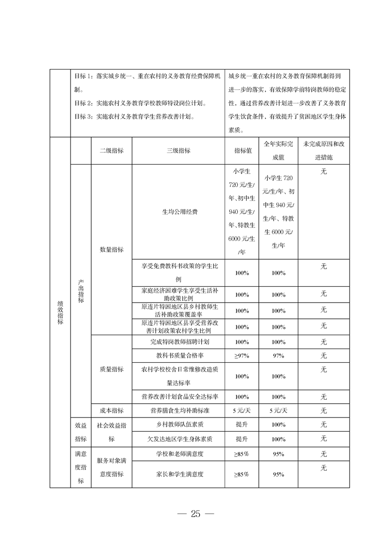
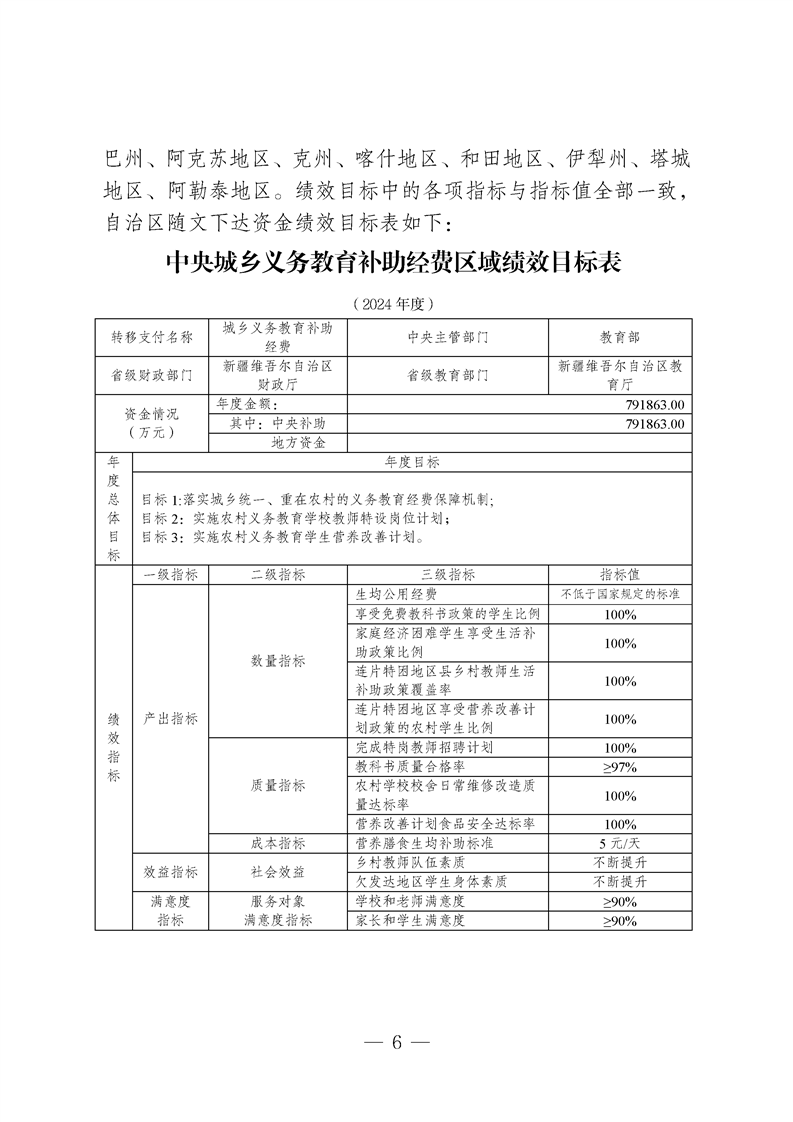
新疆维吾尔自治区教育厅

政府信息公开

新疆维吾尔自治区城乡义务教育补助经费转移支付2024年度绩效自评报告

发布时间:2025-03-28 08:34   浏览次数:  次   【字体:






























按回车键在新窗口打开无障碍说明页面,按Ctrl+~键打开导盲模式。
Baidu
map