2024走进新疆比分
政府信息公开
政策
政府信息公开指南
政府信息公开制度
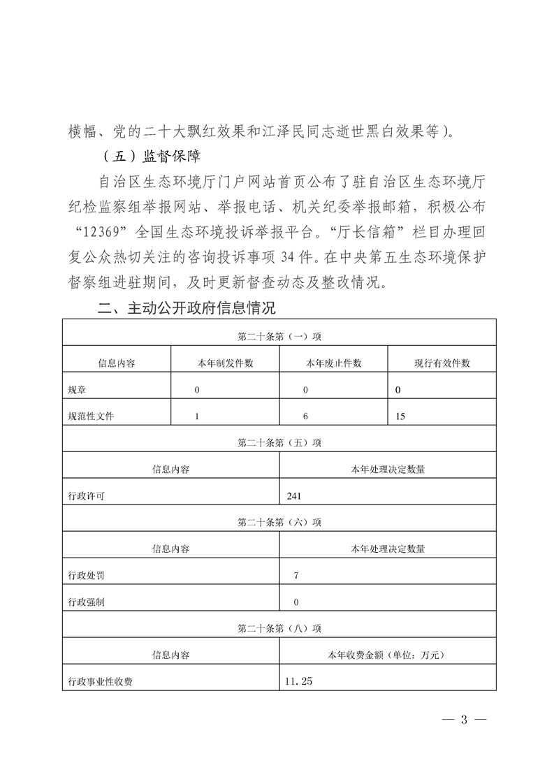
法定主动公开内容
政府信息公开年报
2024年
2023年
2022年
2021年
2020年
2019年
2018年
2017年
2016年
2015年
2014年
2013年
2012年
2011年
2010年
2009年
2008年
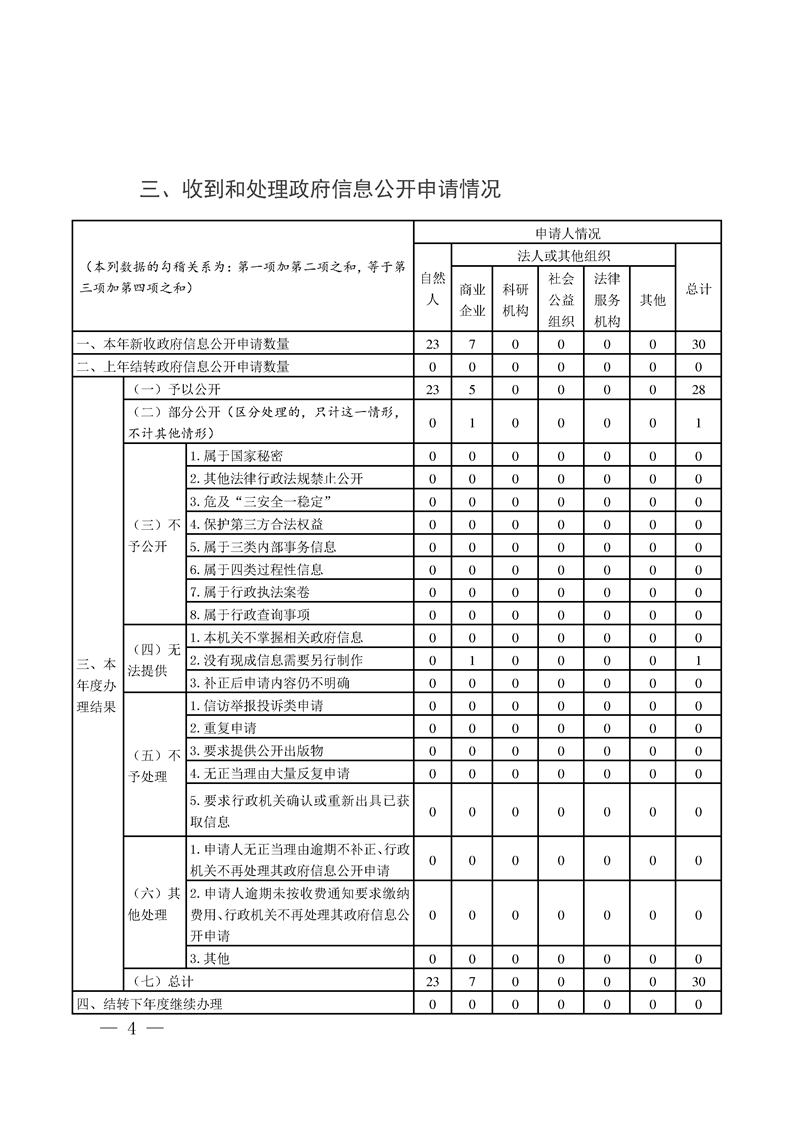
依申请公开
各地各部门链接
自治区生态环境厅
发布时间:2023-01-30 浏览次数:
【字体:
大
中
小
】
< img src="//m.asmlearners.com/phpstat/count/10000001/10000001.php" alt="PHPStat Analytics"/>
2022年
map